首页
当前位置: 首页 >> 正文
    首页大图
    喜讯!德赢AC米兰官网土木工程专业通过工程教育认证
    时间:2022年06月27日 22:27 点击:




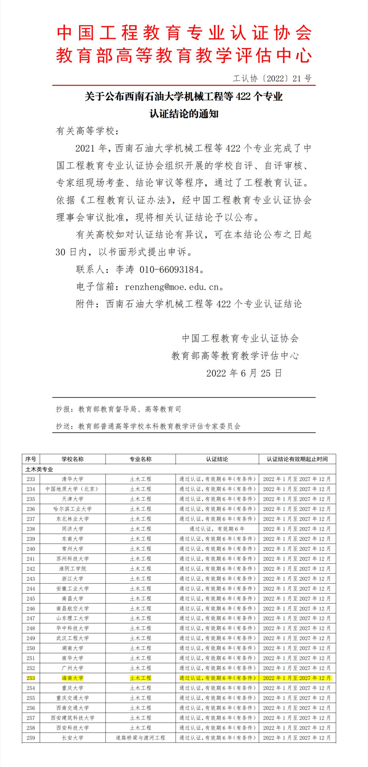
20226月25日,中国工程教育专业认证协会、教育部高等教育教学评估中心发布《关于公布西南石油大学机械工程等422个专业认证结论的通知》(工认协[2022]21号)。德赢AC米兰官网土木工程专业顺利通过工程教育认证,认证结论为“通过认证,有效期6年(有条件)”,认证结论有效期起止时间为20221月至202712月。同时通过认证的有清华大学、同济大学和浙江大学等26所高校的土木工程专业。据悉,该名单还将提交至国际工程教育《华盛顿协议》组织。

土木工程专业通过认证对促进专业上水平、上层次具有重要意义,同时这也是持续深化教育教学改革,全面提升教育教学质量的重要体现,为培养具有跨国职业资格的工程师,服务国家“一带一路”、“海洋强国”奠定了坚实的基础。

学校领导高度重视土木工程专业认证工作,提前一年对认证工作进行了周密部署,在土木建筑工程学院以及相关职能部门、相关学院的共同努力下,顺利通过土木工程专业认证工作。土木工程专业将以此为契机,按照国家一流专业”建设要求,积极贯彻“学生中心、产出导向、持续改进”的理念,深化人才培养质量机制建设,全面提高学院本科人才培养质量,为德赢AC米兰官网建设一流大学的目标发挥更大作用,为国家和海南自贸港的经济社会发展以及行业发展作出重要贡献。

《华盛顿协议》是国际上最具有影响力的工程教育学位互认协议之一,现有25个成员国(地区),成员组织内部彼此认可专业认证结论。通过工程教育专业认证,标志着这些专业的质量实现了国际实质等效,进入了全球工程教育的“第一方阵”。我国于2016年正式加入《华盛顿协议》组织,认证专业的毕业生在《华盛顿协议》相关国家和地区申请工程师执业资格或申请研究生学位时,将享有与当地毕业生同等待遇,有助于学生的跨境流动。

住房和城乡建设部注册考试规定,土木工程专业认证通过并在合格有效期内取得工学学士学位的毕业生,在参加全国一级注册结构工程师资格考试的专业考试时职业实践最少时间为4年,比未通过专业评估的工学学士学位或本科毕业的学生减少一年的职业实践时间。

认证结论通知截图




图文:学院综合办公室 | 编辑:邱宙廷


德赢AC米兰官网
  • 地址:海南省海口市美兰区人民大道58号 邮编:570228
  • 电话:0898-66279232
  • 美工支持/中旗网络
  • 土建服务之声 土建团学青心小伙伴